三亿网页版
关于建通
董事长寄语
集团概况
集团战略
发展历程
管理团队
集团品牌
新闻中心
企业新闻
行业资讯
政策聚焦
公告通知
建通招标
招标公告
中标公告
更正公告
集团业务
房地产投资开发
招标代理
工程造价咨询
工程咨询
工程设计
工程监理
工程施工
工程检测
物业管理
企业文化
企业宗旨
企业精神
企业理想
企业刊物
人力资源
人才理念
招聘岗位
培训信息
考试信息
联系我们
当前位置:
三亿网页版
> 正文
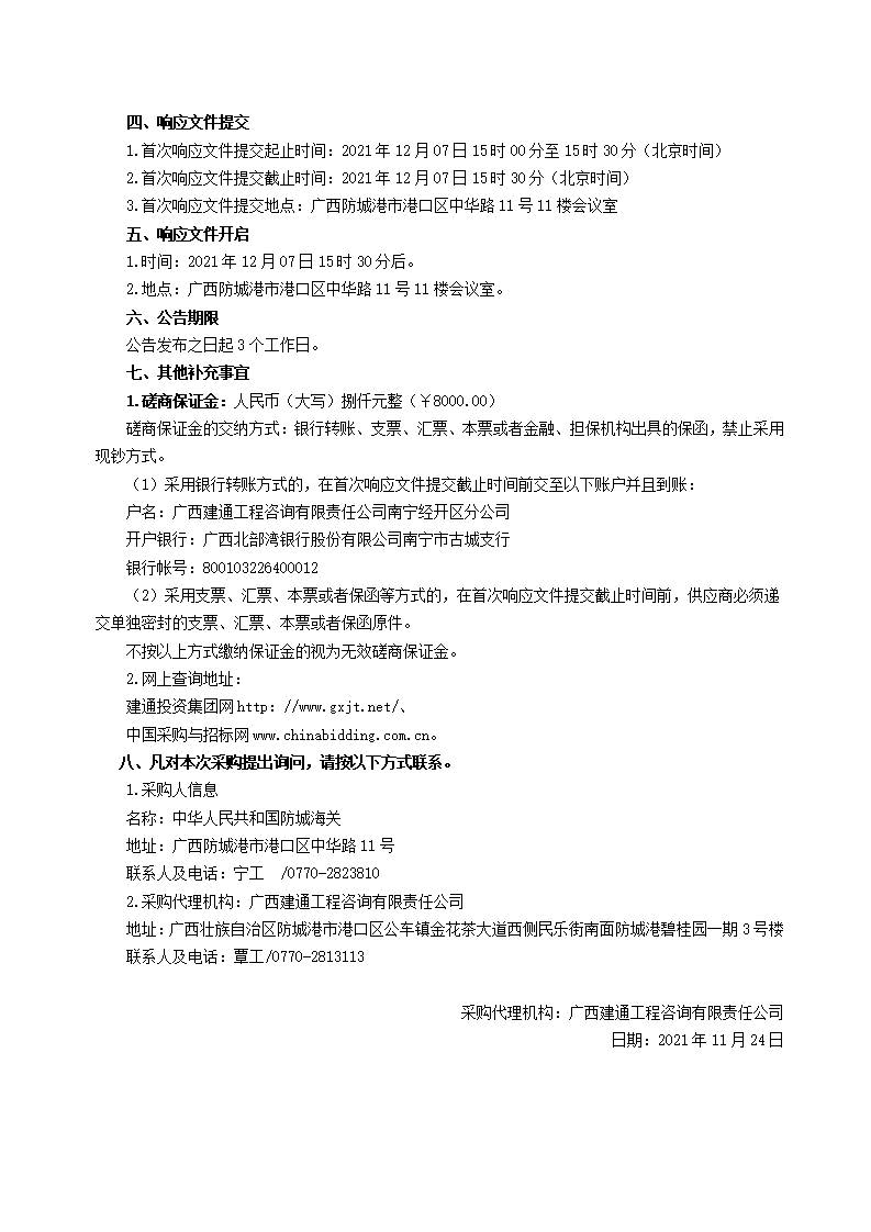
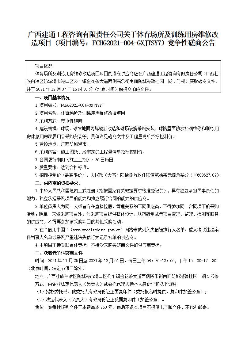
关于体育场所及训练用房维修改 造项目(项目编号: FCHG2021- -004- GXJTSY7)竞争性磋商公告
来源:
作者:
时间:2021-11-24
点击:
4218
次
分享:
开云集团官方网站
|
乐鱼在线登录官网
|
开云网页版·官方版在线
|
333体育平台登录官网(中国)官方网站
|
开云集团
|
开云网页版页面
|
乐鱼游戏app官网登录入口
|
乐鱼官网注册
|
开云在线开户
|